新闻动态
首页 · 新闻动态 · 玉师要闻 · 正文
喜讯:我校获6项国家自然科学基金项目立项
来源:科研处 发布时间:2023-08-25 20:09 点击量:

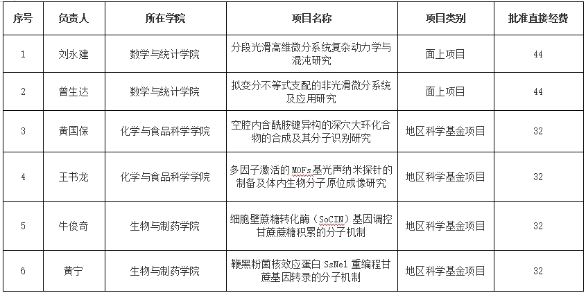
8月24日,国家自然科学基金委员会公布了2023年国家自然科学基金项目立项名单,我校共获批6项直接经费总计216万元其中,面上项目2项地区基金项目4项。面上项目立项数创我校新高。

具体立项情况如下:


Baidu
map